欢迎访问49文库范文大全网!
托福、GRE/GMAT到底先准备哪个 托福、GRE/GMAT到底先准备哪个

托福、GRE/GMAT到底先准备哪个?今天小编给大家带来了如何备考托福和GRE?,希望能够帮助到大家,下面小编就和大家分享,来欣赏一下吧。纠结:托福、GRE/GMAT到底先准备哪个关于这三个考试,大家经常问的是:“我是先考GRE还是托福?”...

托福口语TASK3最强答题攻略 托福口语TASK3最强答题攻略 扒一扒国内考生常犯的雅思口语错误 托福口语能看美剧电影提高吗 托福口语能看美剧电影提高吗 托福口语脱口而出的50句精悍口头禅
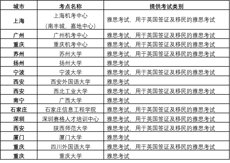
8月雅思考试再新增考次_部分城市因疫情变化被迫取消 8月雅思考试再新增考次_部分城市因疫情变化被迫取消

8月雅思考试再新增考次!部分城市因疫情变化被迫取消!今天小编给大家带来8月雅思考试再新增考次,希望能够帮助到大家,下面小编就和大家分享,来欣赏一下吧8月雅思考试再新增考次!部分城市因疫情变化被迫取消经历了疫情的冲击,很多同学的留学申请之路“...

关于唱歌生活场景口语 关于唱歌生活场景口语

平常聚会少不了跳舞这一个娱乐项目,以下是小编给大家整理的关于唱歌生活场景口语,希望可以帮到大家,下面就跟小编一起来看看1. May I invite you to dance with me?您能赏光跟我跳个舞吗?还能这样说:How abo...

校园英语情景对话:浪漫塔城 校园英语情景对话:浪漫塔城 留学情景对话英语聊天话题: 闲聊体育 留学情景对话英语聊天话题: 闲聊体育 关于唱歌生活场景口语 关于唱歌生活场景口语
关于唱歌生活场景口语 关于唱歌生活场景口语

平常聚会少不了跳舞这一个娱乐项目,以下是小编给大家整理的关于唱歌生活场景口语,希望可以帮到大家,下面就跟小编一起来看看1. May I invite you to dance with me?您能赏光跟我跳个舞吗?还能这样说:How abo...

2021年8月雅思考试口语真题汇总 2021年8月雅思考试口语真题汇总

前几天雅思官方称近期考试难度将不作调整,但上周的33道matching题把大家伙给整自闭了,不过今天的这场考试,考鸭们的反馈都是除了写作,难度尚可。小编给大家整理了2020年8月雅思考试口语真题,我们一起来看看吧!2020年8月雅思考试口语...

在咖啡厅实用对话及情景句(二) 在咖啡厅实用对话及情景句(二) 日常交际常用的英语口语 精品男装 实用对话及情景句(一) 精品男装 实用对话及情景句(一) 家庭理财实用对话及情景句(二)
2021年8月雅思考试口语真题汇总 2021年8月雅思考试口语真题汇总

前几天雅思官方称近期考试难度将不作调整,但上周的33道matching题把大家伙给整自闭了,不过今天的这场考试,考鸭们的反馈都是除了写作,难度尚可。小编给大家整理了2020年8月雅思考试口语真题,我们一起来看看吧!2020年8月雅思考试口语...